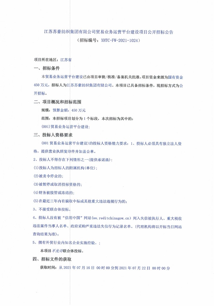
雷火官网首页贸易业务运营平台建设项目公开招标公告

阅读数:15230   发布时间:2021-7-17

雷火官网首页贸易业务运营平台建设项目公开招标公告

发布日期: 2021-07-16 16:31:41

发布媒介: 江苏省招标投标公共服务平台

来源渠道: 工具发布

详见地址:

https://jszbtb.com/#/bulletinDetails/%E6%8B%9B%E6%A0%87%E5%85%AC%E5%91%8A/0000000079e4d71e017aae51c9d11478?bulletinType=1

 
苏豪通9710系统